Wednesday April 2026

হটলাইন

সেবা এবং ধাপ

নং শিরোনাম সেবার ধাপ কার্যকলাপ
  
জরুরী প্রয়োজনে নির্বাহী আদেশে আনসার এঙ্গীভূতকরণের প্রসেস ম্যাপ দেখুন
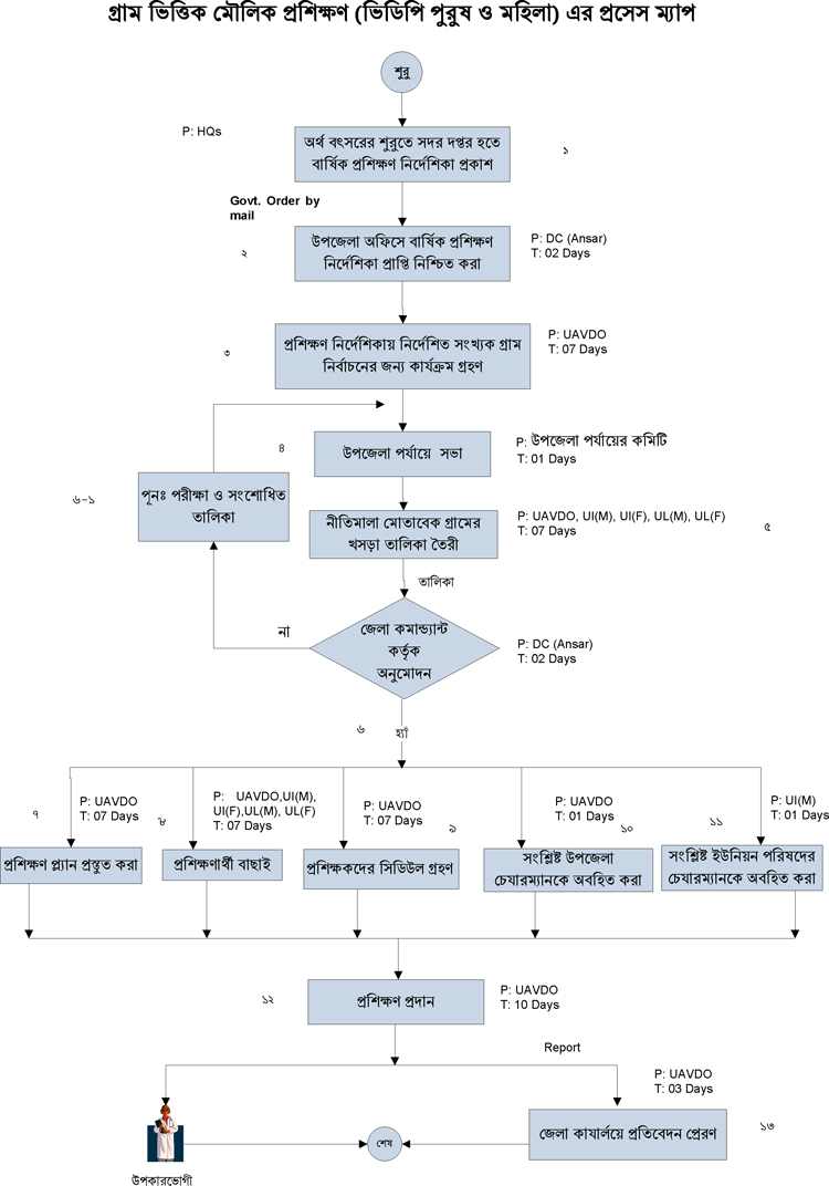
গ্রাম ভিত্তিক মৌলিক প্রশিক্ষন সেবার প্রসেস ম্যাপ দেখুন
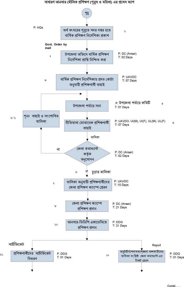
মৌলিক প্রশিক্ষন সেবার প্রসেস ম্যাপ দেখুন
ক্ষুদ্র ঋন সেবার প্রসেস ম্যাপ দেখুন
অঙ্গীভূত আনসারের নিরাপত্তা মোতায়ন সেবার প্রসেস ম্যাপ দেখুন
প্রশিক্ষন ভিত্তিক প্রসেস ম্যাপ দেখুন
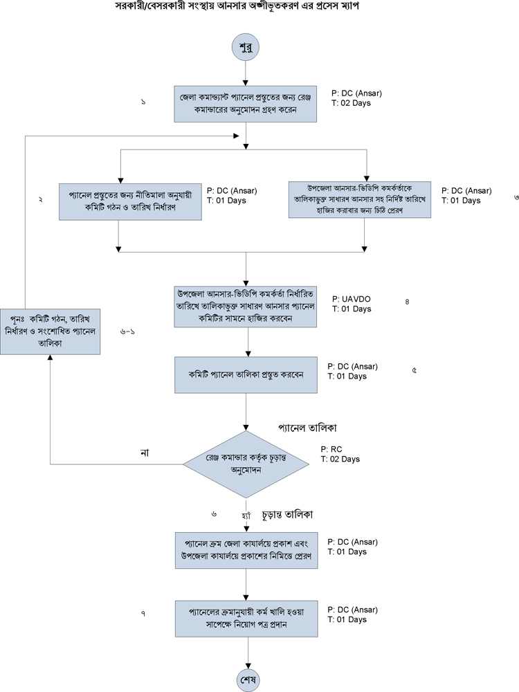
সরকারী ও বেসরকারী সংস্থায় অঙ্গীভূত প্রসেস ম্যাপ দেখুন
দেখছেন ১ থেকে ৭ পর্যন্ত, মোট ৭ এন্ট্রি

এক্সেসিবিলিটি

স্ক্রিন রিডার ডাউনলোড করুন